Tag: arduino
PlatformIO for ESP32 - missing intelhex
2025-12-18
Updating the ESP32 platform in PlatformIO to later than 1.40501 gave an error about missing intelhex.
Teensy 4 with FastLED
2021-05-19
Getting FastLED programs to run on teensy 4.0 and 4.1 with either WS2812Serial or OctoWS2811
3d printed arduino lamp
2018-06-03
Bluetooth receivers
2017-09-23
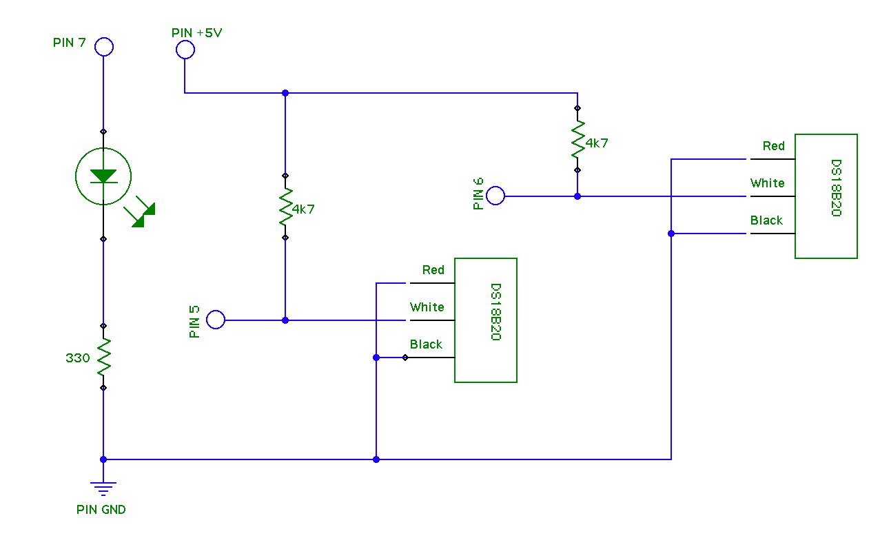
Rebuild rabbit sensor to single wire bus
2014-11-22
Rabbit circuit soldered up
2014-10-15




